 |

|
Ольга Ивановна Лобановская, Президент Ассоциации эниологов
Украины, академик МАЭН,
г. Одесса |
|
Валерий Петрович Рудюк, доктор информационной биофизики и
экстремальной психологии, информбиотерапевт Клиники интегративной
медицины,
г. Одесса |
В последние несколько лет в клинику Интегративной медицины очень
часто стали обращаться пациенты с просьбой снять с них сторонние
информационные программы (называемые в нетрадиционной и народной
медицине «Порчи»), поставленные на их подсознание (неосознанное
мышление) несанкционированно, помимо воли и желания пациента.
В связи с отсутствием научной терминологии и классификации
информационных воздействий, как санкционированных, например, снятие
алкогольной зависимости или кодирование от алкогольной или никотиновой
зависимости, или программы, тормозящие постстрессовые психические
расстройства; так и несанкционированных: так называемые порчи,
привороты, отвороты, привязки, астральные удары и многое другое, будем
условно называть их несанкционированные информационные воздействия, или
НСИВ.
Количество людей, подвергшихся НСИВ, и носителей несанкционированных
информационных программ (НСИП) растет из года в год, и это явление уже
достигло масштабов эпидемии. Причины сложившейся ситуации очевидны.
Это,
во-первых,
абсолютно бесконтрольная деятельность в Украине огромного количества
оккультных и мистических организаций, сект, религиозных и
псевдорелигиозных структур, не брезгующих никакими методами при
вербовке адептов и постоянно использующих для этого псевдонаучные
учения, технологии тайной суггестии, «25 кадр», гипноз, зомбирование,
полное подавление логического мышления и другие опасные для здоровья
человека методы и приемы.
Во-вторых,
обилие на книжных прилавках соответствующей литературы по всем видам
магии и колдовства, отсутствие в средствах массовой информации
разъяснительных, научно-популярных программ, объясняющих вред от
занятия оккультизмом, мистикой и т.н. «чёрной магией» прежде всего,
людям, этим занимающимся.
И,
в-третьих,
отсутствием законодательной базы и системы наказания за вред,
причиненный НСИВ и НСИП, прежде всего самим колдунам и магам.
Из статистики, которая ведется в нашей клинике, видно, что не менее
55% тяжелых заболеваний и летальных исходов болезней имеет своей
причиной НСИВ. Самое трагичное состоит в том, что НСИП, установленные
на подсознание одного из членов семьи, в течение 3-5 суток
распространяются не только на всех членов семьи, но и просто на всех
людей, проживающих в данной квартире.
НСИВ и НСИП имеют определенную физическую природу, технологию
производства и установки на жертву, а также технологию ликвидации самих
программ и их последствий.
Официальная медицина не изучает данное явление. Из огромного числа
НИИ, лабораторий, клиник и кафедр, занимавшихся до 1991 года
исследованием так называемых экстрасенсорных и паранормальных явлений,
только один научный коллектив, работающий в структуре соответствующего
НИИ в г. Одессе, занимался проблемой НСИВ и НСИП, а также разработкой
новых методик и научным обоснованием существующих методик народной и
нетрадиционной медицины по ликвидации последствий НСИВ и НСИП.
Результаты многолетней работы коллектива НИЛ, возглавлявшейся одним
из авторов этой статьи следующие:
1. Все сторонние воздействия кратковременного разового или
периодического типа, а также долговременные информационные программы,
устанавливаемые на неосознанное мышление человека, по своей природе
есть стоячие солитонного типа волны Пространства. Такие волны имеют
чрезвычайно малую дисперсию и практически не затухают.
2. Энергию для своего существования, крайне незначительную, они
черпают из биополя человека, в основном, из его электрической и
магнитной компонент.
3. Воздействие на организм человека (как положительное, так и
отрицательное) НСИВ и НСИП осуществляют через волновые структуры
неосознанного сознания и мышления человека (то, что мы называем
подсознанием).
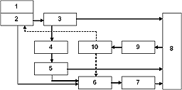
В самом общем виде схема воздействия приведена на Рис. 1.
Из рисунка видно, что НСИВ и НСИП, воздействуя через неосознанное
мышление на вегетативную и центральную нервные системы, на организм
человека в целом, изменяют также и мотивацию его поведенческих реакций.
Сторонние информационные программы и воздействия искажают также и
процесс восприятия информации от окружающей среды, что приводит к
неадекватной оценке своих действий.
Рис.
1., где:
1. НСИП или НСИВ.
2. Неосознанное мышление.
3. Вегетативная нервная система.
4. Лимбическая система.
5. Центральная нервная система.
6. Осознанное мышление (функция ЦНС).
7. Продукты работы осознанного мышления: эмоции; желания; поведенческие
реакции; программы действий.
8. Органы и системы организма.
9. Окружающая среда - субъекты или (и) объекты воздействия.
10. Органы и системы восприятия.
4. НСИВ и, особенно, НСИП, устанавливаемые на неосознанное
мышление жертвы, в подавляющем количестве случаев не могут быть ею
обнаружены.
НСИВ и НСИП могут быть обнаружены только по истечении определенного
времени, когда они выполнят свою функцию – нанесут вред здоровью или
изменят ту или иную жизненную ситуацию.
5. Жертвой НСИВ или НСИП может быть любой человек, независимо от
возраста, пола, образования, вероисповедания, интеллектуального уровня.
6. Лечение больных, пораженных НСИВ или НСИП практически
бесполезно до ликвидации установленных на них программ.
Одинаково неэффективны методы и народной и классической и
нетрадиционной медицины.
После устранения НСИВ и НСИП во многих случаях исчезали симптомы многих
заболеваний и расстройств без лечения.
7. Наглядным аналогом НСИВ и НСИП, невольной их моделью могут
служить информационные компьютерные вирусы.
Разрабатывая и испытывая методики ликвидации НСИВ и НСИП, а также их
последствий, коллективом НИЛ производилась объективная оценка состояния
здоровья пациентов – жертв НСИВ и НСИП до и после процедуры ликвидации
программ.
Оценка производилась путем анамнеза, анализа периферической крови,
исследования мочи, рентгеновской и ультразвуковой диагностикой,
электрокардиографией, и в отдельных случаях исследованием желудочной
секреции и показателей кислотно-основного состояния крови.
Исследовались и испытывались также способы защиты людей, животных,
помещений и транспортных средств от НСИВ и НСИП.
После ликвидации НИИ и лаборатории в 1996 году работы по этой
тематике были прекращены.
В Клинике Интегративной медицины, где в настоящее время работают
авторы статьи, ими возобновлены исследования методов ликвидации НСИВ и
НСИП и способов защиты людей, помещений и транспортных средств от
несанкционированного информационного воздействия.
Для объективного контроля состояния пациентов до и после снятия с
них НСИВ использовалась аппаратура ГРВ (газоразрядной визуализации по
методу Кирлиан) системы Короткова.
Исходной посылкой для проведения экспериментов с использованием
аппаратуры ГРВ было следующее предположение:
Если НСИП имеют волновой характер, действуют функционально на
неосознанное мышление, питаются энергией биополя человека, то они
должны искажать некоторые компоненты биополя человека.
Наиболее мощной компонентой биополя человека являются его магнитная
и электрическая составляющие, создаваемые движением электрически и
магнитно-активных атомов металлов, входящих в состав крови: железо,
кобальт, никель, и парамагнетиков: магний, цинк, медь и другие.
Существенную долю электрической и магнитной компонент биополя
человека создают и электрохимические импульсы, перемещающиеся по
нервным волокнам и тканям.
Исследования по сравнению биополей пациентов, проходивших процедуру
ликвидации НСИВ и НСИП и их последствий, начались в клинике
Интегративной медицины с ноября 2003 года и продолжаются до сих
пор.
Методика экспериментов следующая:
Перед первым сеансом ликвидации НСИВ или НСИП пациенту предлагалось
сделать фотографию его биополя аппаратом ГРВ. При этом пациент
предупреждался о том, что ему предстоит еще два раза фотографировать
свое биополе, на что необходимо его согласие. По завершении процедуры
ликвидации НСИВ или НСИП (от 3 до 7 сеансов) и установки защитной
программы от новых НСИВ или НСИП, снова производилось фотографирование
биополя пациента и анализировалась разница структуры биополей.
Третий снимок биополя пациента производился через 30-40 дней после
последнего сеанса.
К сожалению, большая часть пациентов, ссылаясь на занятость, не
являлась на контрольное, третье фотографирование. Но и имеющийся у нас
материал вполне достаточен для соответствующих выводов, которые мы
приведем после анализа ряда снимков биополей некоторых пациентов.
На снимках 1, 2, 3 приведены ГРВ-граммы пациентки В.Н.К., 1947 года
рождения.
Необходимо отметить, что у пациентки хроническая форма хламидиоза,
гипертоническая болезнь 1 стадии.
Снимок 1 сделан 10.12.2003 г., до начала процедуры ликвидации НСИП.
Снимок 2 сделан через сутки после ликвидации НСИП (09.01.2004 г.) на
пациентке и в ее квартире. Начиная с 20.01.2004 г. пациентка проходит
курс информбиотерапии.
Снимок 3 сделан через 40 суток после последнего сеанса.
Сравнивая снимки, мы видим динамику восстановления электрической
составляющей биополя человека.
А поскольку биополе является как бы побочным продуктом гомеостаза
организма в целом и отдельных его органов и функциональных систем, то
можно сделать вывод о восстановлении нормального гомеостаза.
На снимках 4, 5, 6 приведены ГРВ-граммы пациентки Николайчук Л.А.,
1976 г. рождения, имеющей хронический панкреатит и спонтанные приступы
гипертонии со скачками АД от 70/110 до 120/150. (Фамилии пациентов
приведены с их согласия).
Между снимками 4 и 5 интервал 10 суток. Снимок 4 сделан перед первым
сеансом, 27.01.2004 г., снимок 5 - через сутки после последнего,
третьего сеанса.
Снимок 6 выполнен 20.02.2004 г., через 25 суток после последнего
сеанса ликвидации НСИП. Пациентка не принимала никаких лекарств, не
проходила никакой терапии, вела обычный образ жизни.
И, в то же время, после третьего сеанса ликвидации НСИП у нее
прекратились приступы гипертонии, заметно улучшилось общее состояние.
На снимках 7 и 8 привдены ГРВ-граммы пациентки Дорощук О.Г., 1977 г.
рождения, соответственно, до (снимок 7) и после (снимок 8) снятия НСИП.
Интервал между снимками – 6 суток.
В связи с ограниченностью объема статьи, ограничимся тремя
приведенными примерами использования аппаратуры ГРВ для контроля работы
информбиотерапевтов по снятию НСИП и НСИВ и контроля состояния
пациентов до и после ликвидации на них НСИП, НСИВ и их последствий.
Прежде чем мы перейдем к выводам, приведем еще один характерный
пример воздействия на человека информационной программой. На этот раз
санкционированной и, казалось бы, полезной.
На снимке 9 мы видим биополе человека 1982 г. рождения,
сфотографированное через 2 часа после третьего сеанса снятия НСИП.
До начала работы по снятию НСИП пациент не делал ГРВ-графию.
Через 7 дней после этого пациент по своей воле закодировался от
никотиновой зависимости. После кодирования состояние пациента
ухудшилось: появился беспричинный страх, ухудшился сон. Появилось
постоянное потовыделение, ухудшилась моторика и скорость реакции.
ГРВ-графия (снимок 10) показала сильное искажение поля пациента.
Выводы:
1. Метод газоразрядной визуализации (ГРВ) позволяет определять
по характеру поля человека наличие на его неосознанном мышлении
(подсознании) сторонних информационных программ.
2. Методом ГРВ можно оперативно, эффективно и безинвазивно
контролировать работу информбиотерапевта по снятию НСИП и устранению их
последствий.
3. Любое стороннее информационное воздействие, а особенно программа,
отрицательно сказывается на здоровье пациента и, в первую очередь, на
скорости кровотока, равномерности плотности крови в различных органах и
тканях (стабильности васкуляции), ее электрических и магнитных
параметрах. Достаточно сильные информационные программы нарушают работу
ВНС, ЦНС, гипофизарно-гипоталамического комплекса, а через них и
большинства органов и функциональных систем организма человека.
4. Существуют методики ликвидации НСИП и НСИВ и нейтрализации их
последствий. А также методики установки долговременной и надежной
защиты от НСИВ и НСИП.
Литература
1. А. Т.
Филиппов. Многомерный солитон. Москва. «Наука». 1986 г.
2. П. Симонов. Сознание, подсознание, сверхсознание. Журнал «Наука и
жизнь». 1975 г. № 12.
3. Д. И. Дубровский. Информация, сознание, мозг. Москва. «Высшая
школа». 1980 г.
4. Э. Э. Годик, Ю.В. Гуляев. Физические поля человека и животных.
Журнал «В мире науки». Москва. 1990 г.
5. В. П. Рудюк. К вопросу о переносчике информационных взаимодействий.
Журнал «Эниология», № 1. 2001 г.
6. В. П. Рудюк. Свойства информационного поля и законы информационных
взаимодействий. Материалы международного конгресса «Эниология XXI
века». Одесса. «ЭНИО». 2001 г.
7. В. П. Рудюк. Информационные взаимодействия как волновой процесс. Там
же.
8. Д. Вулдридж. Механизмы мозга. Москва. «Мир». 1965 г.
9. Ю. Г. Симаков. Информационное поле жизни. Журнал «Химия и жизнь». №
3. 1983 г.
10. А. Н. Барбараш. Волновые процессы в живом. Одесса. «ОМ Полис». 1989
г.
11. Г. Б. Богданов. Собственные биоэлектрочастоты и экстрасенсорика. Экоэлектроника микрокристаллов мозга человека. Экоэлектроника колдовства. Киев. «Украина». 1991-1994 гг.
12. Г. Шепперд. Нейробиология. Москва. «Мир». 1987 г.
13. М. М. Марченко, Г.П. Копильчук. Біохімія інформаційних молекул.
Чернівці. «Рута». 2003 р.
14. В. П. Рудюк. Физические основы информационной терапии. Журнал
«Интегративная медицина». Одесса. № 1. 2003 г.
15. В. П. Рудюк. Опасные информационные зависимости и программы.
Выступление на Первом международном конгрессе по интегративной
медицине. Одесса, сентябрь 2003 г.
16. В. П. Рудюк. Физика работы талисманов, оберегов, амулетов. Сборник
научных трудов. Выпуск. II. Вторая международная научно-практическая
конференция «Информоэнергетика III-го тысячелетия». Киев-Кривой Рог.
2003 г.
Иллюстрации
 |
 |
 |
 |
|
Рис. 1 |
Рис. 2 |
Рис. 3 |
Рис. 4 |
 |
 |
 |
 |
|
Рис. 5 |
Рис. 6 |
Рис. 7 |
Рис. 8 |
|
 |